• 河北省现代物流协会培训中心欢迎您
人社部发布“全媒体运营师”,最具权威的媒体人职业发展指南
来源: | 作者:职业小能手-202 | 发布时间: 2021-11-24 | 1297 次浏览 | 🔊 点击朗读正文 ❚❚ | 分享到:

人社部发布“全媒体运营师”,上海娱华分享媒体人职业发展指南

娱华提示:1、2020年2月25日,国家人力资源社会保障部与市场监管总局、国家统计局联合向社会发布了全媒体运营师等16个新职业,媒体人职业发展有了新方向。2、为协助传媒行业推动队伍转型,上海娱华团队在国内率先编制与发布《全媒体转型人才能力素质报告》,为媒体人未来职业发展提供指南。

2020年2月25日,国家人力资源社会保障部与市场监管总局、国家统计局联合向社会发布了全媒体运营师等16个新职业,指明了媒体人职业发展新方向。

一个行业的转型,本质上是行业从业者的转型。

媒体人亟需在观念思维、认知水平、知识结构以及专业能力等全方位转型,这是媒体行业的“自我革命”,也是媒体人的“涅槃重生”,更是传统媒体实现全媒体转型的核心工程。

为协助传媒行业推动队伍转型,上海娱华团队在国内率先编制与发布《全媒体转型人才能力素质报告》,为媒体人未来职业发展提供指南。

1、构建素质模型

打开腾讯新闻,查看更多图片 >
图1:上海娱华“全媒体转型关键人才素质模型”
2、强化核心能力
图2:上海娱华全媒体转型—核心素质能力
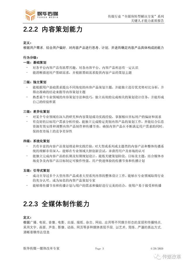
3、培养专业能力
图3:上海娱华全媒体转型—专业素质能力
4、补上通用能力
图4:全媒体转型—通用素质能力
5、职业发展指南
图5:“全媒体转型关键人才素质模型”应用场景
6、专业能力指南—全媒体运营师


×技能竞赛